Este montaje puede ofrecerle grandes servicios, ya que puede alimentarse con baterias.
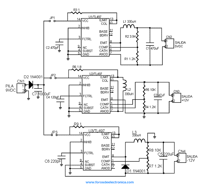
Además de producir una tensión de 5 VDC mas baja que la tensión de alimentación, lo cual es un caso de figura clásico, el problema principal de este montaje consiste en producir una tensión mas elevada que la tensión de alimentación (caso de una bateria de 9VDC). El segundo problema consiste en producir una tensión de polaridad inversa a la tensión de alimentación, e igualmente, de valor mas elevado que la tensión de alimentación.
La solución consiste en utilizar un convertidor de recorte, que almacena energía gracias a una inductancia para restituirla bajo la forma deseada. El circuito TL497 esta perfectamente adaptado a esta situación, como lo demuestra el esquema de la figura 1, ya que el circuito es utilizado en las tres situaciones referidas.
El circuito TL497 dispone en interno de un tensión de referencia, de un oscilador y de un comparador con la lógica necesaria para pilotear el transistor interno que sirve para recortar la tensión de alimentación. El circuito dispone igualmente del diodo necesario para la restitución de la energía almacenada en la inductancia asociada al circuito.
En el caso de la producción de una tensión de polaridad inversa a la de la alimentación, es necesario un diodo externo, ya que el diodo integrado en el circuito es inutilizable (puesto que esta unido al substrato del circuito).
La puesta en marcha del oscilador interno del circuito es independiente del condensador que conectamos a la patilla FCTRL. Su valor debe ser calculado precisamente en función del valor de la inductancia. Varios parámetros son unidos entre ellos y no deben ser adaptados por el lector instintivamente (tensión de alimentación, tensión de salida, corriente de salida, valor de la inductancia, valor del condensador del oscilador).
La inductancia asociada al circuito debe poder almacenar suficiente energía sin mostrar la mas mínima señal de saturación. Si no, el rendimiento del montaje seria desastroso (y podría incluso imped??Hir alcanzar el valor deseado para la tensión de salida). Por lo tanto, es imperativo recurrir a una inductancia realizada sobre un núcleo de ferrita. Para nuestro caso, las inductancias necesarias deberán soportar una corriente que pueda alcanzar, al menos, 0.5 A.
La resistencia en serie con el colector del transistor de conmutación interno permite limitar la corriente que transita por este ultimo, gracias a la entrada ILIMIT. Esto permite proteger el circuito por si hubiera una sobrecarga en la salida o estuviera en cortocircuito. La tensión aplicada a la patilla COMP es sacada de un puente divisor montado en la salida. Respecto a las resistencias, depende del valor de la tensión producida en la salida. El condensador de filtrado de la salida permite alisar las variaciones de la tensión producida, generadas por el recorte de la tensión de alimentación. El montaje podrá ser alimentado por una bateria de 9VDC o bien por una batería de 12VDC. El montaje esta protegido contra las inversiones de polaridad gracias al diodo D2. Las diferentes secciones del montaje podrán ser desactivadas individualmente retirando el punteado asociado. Esto le permitirá prolongar la duración de las baterias si no se sirve de las tres salidas a la vez. El montaje permite suministrar 200mA en la salida 5VDC y 100mA sobre las salidas +12VDC y -12VDC.
Note que en el caso de un consumo máximo sobre las tres salidas a la vez, la corriente consumida sobre la entrada sobrepasara 1ª bajo 9VDC. Una pequeña bateria de 9V solo durara 15 minutos en esas condiciones.
Lista de Materiales
CN1 a CN4: terminal de conexión a tornillos, 2 bornes
C1: 470uF/25V salidas radiales
C2: 470pF
C3: 47uF/25V salidas radiales.
C4: 120pF
C5: 220 uF/25V salidas radiales.
C6: 220pF.
C7: 1000uF/25V salidas radiales.
D1, D2: 1N4001 (diodo de rectificación 1 A/100V).
JP1 a JP3: jumper al paso de 2,54mm
L1 a L3: inductancia 330uH al paso de 2,54mm (bobinado sobre núcleo de ferrita, corriente admisible = 0,5 A mínimo).
R1, R4, R7: 1.2K 1/4 W 5%
R2: 3.9K 1/4 W 5%
R3,R9: 1 1/4 W 5%
R5,R8: 10K 1/4 W 5%
R6: 1.8 1/4 W 5%
U1 a U3: TL497
Además de producir una tensión de 5 VDC mas baja que la tensión de alimentación, lo cual es un caso de figura clásico, el problema principal de este montaje consiste en producir una tensión mas elevada que la tensión de alimentación (caso de una bateria de 9VDC). El segundo problema consiste en producir una tensión de polaridad inversa a la tensión de alimentación, e igualmente, de valor mas elevado que la tensión de alimentación.
La solución consiste en utilizar un convertidor de recorte, que almacena energía gracias a una inductancia para restituirla bajo la forma deseada. El circuito TL497 esta perfectamente adaptado a esta situación, como lo demuestra el esquema de la figura 1, ya que el circuito es utilizado en las tres situaciones referidas.
El circuito TL497 dispone en interno de un tensión de referencia, de un oscilador y de un comparador con la lógica necesaria para pilotear el transistor interno que sirve para recortar la tensión de alimentación. El circuito dispone igualmente del diodo necesario para la restitución de la energía almacenada en la inductancia asociada al circuito.
En el caso de la producción de una tensión de polaridad inversa a la de la alimentación, es necesario un diodo externo, ya que el diodo integrado en el circuito es inutilizable (puesto que esta unido al substrato del circuito).
La puesta en marcha del oscilador interno del circuito es independiente del condensador que conectamos a la patilla FCTRL. Su valor debe ser calculado precisamente en función del valor de la inductancia. Varios parámetros son unidos entre ellos y no deben ser adaptados por el lector instintivamente (tensión de alimentación, tensión de salida, corriente de salida, valor de la inductancia, valor del condensador del oscilador).
La inductancia asociada al circuito debe poder almacenar suficiente energía sin mostrar la mas mínima señal de saturación. Si no, el rendimiento del montaje seria desastroso (y podría incluso imped??Hir alcanzar el valor deseado para la tensión de salida). Por lo tanto, es imperativo recurrir a una inductancia realizada sobre un núcleo de ferrita. Para nuestro caso, las inductancias necesarias deberán soportar una corriente que pueda alcanzar, al menos, 0.5 A.
La resistencia en serie con el colector del transistor de conmutación interno permite limitar la corriente que transita por este ultimo, gracias a la entrada ILIMIT. Esto permite proteger el circuito por si hubiera una sobrecarga en la salida o estuviera en cortocircuito. La tensión aplicada a la patilla COMP es sacada de un puente divisor montado en la salida. Respecto a las resistencias, depende del valor de la tensión producida en la salida. El condensador de filtrado de la salida permite alisar las variaciones de la tensión producida, generadas por el recorte de la tensión de alimentación. El montaje podrá ser alimentado por una bateria de 9VDC o bien por una batería de 12VDC. El montaje esta protegido contra las inversiones de polaridad gracias al diodo D2. Las diferentes secciones del montaje podrán ser desactivadas individualmente retirando el punteado asociado. Esto le permitirá prolongar la duración de las baterias si no se sirve de las tres salidas a la vez. El montaje permite suministrar 200mA en la salida 5VDC y 100mA sobre las salidas +12VDC y -12VDC.
Note que en el caso de un consumo máximo sobre las tres salidas a la vez, la corriente consumida sobre la entrada sobrepasara 1ª bajo 9VDC. Una pequeña bateria de 9V solo durara 15 minutos en esas condiciones.
Lista de Materiales
CN1 a CN4: terminal de conexión a tornillos, 2 bornes
C1: 470uF/25V salidas radiales
C2: 470pF
C3: 47uF/25V salidas radiales.
C4: 120pF
C5: 220 uF/25V salidas radiales.
C6: 220pF.
C7: 1000uF/25V salidas radiales.
D1, D2: 1N4001 (diodo de rectificación 1 A/100V).
JP1 a JP3: jumper al paso de 2,54mm
L1 a L3: inductancia 330uH al paso de 2,54mm (bobinado sobre núcleo de ferrita, corriente admisible = 0,5 A mínimo).
R1, R4, R7: 1.2K 1/4 W 5%
R2: 3.9K 1/4 W 5%
R3,R9: 1 1/4 W 5%
R5,R8: 10K 1/4 W 5%
R6: 1.8 1/4 W 5%
U1 a U3: TL497