Banner publicitario de PCBWay

Cebador de mate automático con 555 – En simulación parecía bien, hice la PCB y ahora no funciona

1771610993492.png
1771610993492.png1771611023871.png1771611040807.png
Hola, buenos días.


Les comento un proyecto que estoy haciendo y la verdad ya no sé qué más revisar porque en teoría debería funcionar.
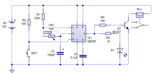
Estoy en secundaria técnica, pasando a 5° año de electrónica, y esto lo hice como proyecto personal. La idea es un cebador de mate automático simple: el mate se apoya sobre una base con un switch mecánico abajo, el peso lo activa, eso dispara un 555 en modo monoestable, la bomba de 5V tira agua durante un tiempo fijo y después corta sola. Levantás el mate, lo volvés a apoyar y repite el ciclo. Es algo sencillo pero práctico para cuando estoy usando la computadora mucho tiempo.


El 555 está configurado en monoestable. El problema que tenía el circuito base que vimos en clase era que si dejabas el pulsador presionado, la salida no cortaba nunca. Entonces investigando encontré que podía solucionarlo agregando un diferenciador RC en el trigger (pin 2), o sea una resistencia y un capacitor para generar un pulso negativo corto aunque el switch quede presionado. En teoría eso garantiza que el 555 reciba un solo pulso breve sí o sí.


Cuando lo simulé en Proteus me marcaba error, pero el “error” era porque el pulso negativo del diferenciador lo detecta como un corto momentáneo. Revisé el esquema varias veces, valores, conexiones, todo parecía correcto, así que decidí fabricar la PCB igual.


El problema es que ahora en la placa directamente no funciona.


Cuando conecto la alimentación (5V con fuente tipo cargador de celular):


  • El LED verde de encendido queda prendido correctamente (polaridad bien).
  • El LED que indica la salida del pin 3 del 555 queda apenas prendido, muy tenue.
  • El LED que debería indicar inversión de polaridad no funciona cuando invierto los cables.

Pero lo más importante:
aunque presione el switch no pasa absolutamente nada.


No dispara.
No activa la bomba.
No cambia el estado del LED de salida.


Tampoco hace nada si muevo la resistencia variable que regula el tiempo del monoestable. Es como si el 555 quedara en un estado fijo apenas se alimenta y no respondiera al trigger.


El circuito tiene:


  • Diodo en serie en la entrada para protección.
  • LED verde de alimentación correcta.
  • LED rojo para inversión.
  • LED indicador de salida del pin 3.
  • Capacitores de desacople.
  • Transistor 2N2222 como etapa de potencia (antes BC337).
  • Bomba 5V que consume aprox 120 mA en agua.
  • Diodo de protección en la bomba.

La salida tenue del LED me hace pensar que el pin 3 no está completamente en bajo ni completamente en alto, o que el 555 no está inicializando como debería.


Ya revisé:


  • Polaridad de capacitores.
  • Pinout del 555.
  • Pinout del transistor.
  • Continuidad de pistas.
  • Valores de resistencias.

Y sinceramente no encuentro el error.


El síntoma principal es: queda alimentado, LED verde prendido, LED de salida apenas tenue, y el circuito no responde al switch ni a la resistencia variable.


Si alguien puede orientarme sobre qué podría estar pasando (pin 2 flotando, reset mal conectado, error en el diferenciador, problema típico de 555 que se me esté escapando), se lo agradecería mucho antes de rehacer la placa desde cero.


Desde ya gracias por leer y por cualquier sugerencia.
 
Primera cuestión, hiciste la prueba con disparar el pin 2 a masa y ver si hay un disparo del monoestable?
Segunda cuestión, el capacitor que agregaste en el interruptor solo funcionará en el primer instante, cuando esté descargado, pero una vez cargado y abierto el contacto, no hay manera de que se descargue, con lo cual no hay segundo ciclo.
 
Primera cuestión, hiciste la prueba con disparar el pin 2 a masa y ver si hay un disparo del monoestable?
Segunda cuestión, el capacitor que agregaste en el interruptor solo funcionará en el primer instante, cuando esté descargado, pero una vez cargado y abierto el contacto, no hay manera de que se descargue, con lo cual no hay segundo ciclo.
Con respecto a la primera cuestión, sí, esa prueba la hice justamente para descartar que el problema estuviera en el switch o en el diferenciador.


Saqué un cable directamente desde masa de la fuente y toqué el pin 2 manualmente para forzarlo a 0V. Lo que pasa cuando hago eso no es un disparo normal del monoestable. Se produce como una pequeña chispa y se apagan ambos LEDs, tanto el verde de alimentación como el LED de salida del pin 3. Es como si estuviera generando una caída general de tensión o un pseudo corto, no un disparo limpio del 555. Por eso me parece que el problema no está solamente en el RC, sino que puede haber algo más básico relacionado a referencia de masas o a cómo está polarizado el integrado.


Respecto a lo del capacitor en el interruptor, entiendo el planteo que hacés, pero en mi caso el capacitor no queda “sin descarga”. El diferenciador está armado de la forma clásica: el capacitor está en serie hacia el pin 2 y el pin 2 tiene su resistencia de polarización hacia Vcc (pull-up).


Cuando el switch se cierra, se genera el flanco negativo porque el capacitor inicialmente está descargado y permite que el pin 2 caiga momentáneamente. Después el capacitor se carga a través de la resistencia y el pin vuelve a su nivel alto.


Cuando el switch se abre, el capacitor no queda aislado cargado indefinidamente, porque tiene camino de descarga a través de la resistencia de pull-up del propio pin 2 y la red asociada. O sea, el capacitor se descarga por esa resistencia y queda nuevamente en condiciones de generar otro pulso en el siguiente flanco.


Además, incluso suponiendo que el capacitor tuviera algún problema de descarga, el circuito al menos debería haber funcionado una vez (primer disparo), y en mi caso no funcionó nunca. No es que hizo un ciclo y después dejó de hacerlo. Desde el primer encendido la salida queda apenas tenue y no responde al trigger.


Por eso me parece que el problema es más estructural que el tema del capacitor en sí. Algo está haciendo que el 555 no esté en su estado estable correcto o que el trigger no esté dentro de los niveles esperados.


Lo que más me desconcierta es que forzando el pin 2 a masa no obtengo un disparo, sino que parece colapsar la alimentación. Eso ya no encaja con un simple problema de descarga del capacitor.


Si ves algo conceptual que esté mal planteado en cómo estoy interpretando el comportamiento del diferenciador, lo reviso sin problema, pero por cómo está conectado debería poder ciclar más de una vez.
 
Por lo pronto el reset del 555 está mal. Según tu diagrama es una entrada activa en bajo y vos lo conectas fijo a Vcc (alto) lo que implica desactivarlo.
Tenes que colocar ese pin al común de una red RC (R a Vcc y C a GND) calculada como para que el reset esté activo alrededor de 100ms o por ahi.
Cuando esté en la compu lo veo con mas detalle.
 
Por lo pronto el reset del 555 está mal. Según tu diagrama es una entrada activa en bajo y vos lo conectas fijo a Vcc (alto) lo que implica desactivarlo.
Tenes que colocar ese pin al común de una red RC (R a Vcc y C a GND) calculada como para que el reset esté activo alrededor de 100ms o por ahi.
Cuando esté en la compu lo veo con mas detalle.
Con respecto al reset, yo lo tengo conectado fijo a Vcc justamente porque es activo en bajo. Según lo que entiendo del funcionamiento del 555, mientras el pin 4 (RESET) esté en alto, el integrado funciona normalmente. Solo se resetea cuando lo llevás a 0V.

Por eso lo dejé directo a Vcc, porque no estoy usando el reset como función externa, sino que quiero que el 555 quede siempre habilitado.

Lo que vos planteás de poner una red RC (R a Vcc y C a GND) sería para generar un reset por power-on, o sea que al encender quede unos milisegundos en bajo y después suba, evitando estados indeterminados al inicio. Eso lo entiendo y tiene sentido como mejora.

Ahora, lo que me genera duda es: aun teniendo el reset fijo en alto, el 555 debería disparar igual cuando el pin 2 cae por debajo de 1/3 Vcc. Y en mi caso no dispara nunca, ni siquiera forzando el pin 2 a masa (más allá de que ahí parece que cae la alimentación).

O sea, puede ser que esté faltando un reset por power-on más prolijo, pero eso no explicaría que el circuito no responda absolutamente nada al trigger.
 
Respecto a lo del capacitor en el interruptor, entiendo el planteo que hacés, pero en mi caso el capacitor no queda “sin descarga”. El diferenciador está armado de la forma clásica: el capacitor está en serie hacia el pin 2 y el pin 2 tiene su resistencia de polarización hacia Vcc (pull-up).
Por lo visto no esta entendiendo bien como funciona la cosa, una pata del capacitor esta a la resistencia de pullup y al mismo tiempo esa misma pata al pin 2, el otro extremo del capacitor queda en el aire cuando se abre el interruptor.
Saca el chip y pone a masa el pin 2, y fijate si se sigue apagando todo, tenes algo muy mal armado o quemaste el 555
 
Además agrego algo más: el circuito base que nos dio mi profesor en clase tiene el pin 4 (RESET) conectado directamente a Vcc, sin red RC ni nada adicional. Lo adjunto también para que lo vean.


Por eso yo lo dejé exactamente igual en mi diseño. No es algo que inventé yo por simplificar, sino que partí del esquema original y después le agregué el diferenciador en el trigger


Por eso me cuesta pensar que el problema principal sea el reset, porque en el esquema original funciona correctamente con el pin 4 directo a Vcc.


Si hubiera algo más específico en mi implementación que haga que el reset esté afectando el funcionamiento, lo reviso, pero conceptualmente lo copié tal cual del circuito base.
Con respecto al reset, yo lo tengo conectado fijo a Vcc justamente porque es activo en bajo. Según lo que entiendo del funcionamiento del 555, mientras el pin 4 (RESET) esté en alto, el integrado funciona normalmente. Solo se resetea cuando lo llevás a 0V.

Por eso lo dejé directo a Vcc, porque no estoy usando el reset como función externa, sino que quiero que el 555 quede siempre habilitado.

Lo que vos planteás de poner una red RC (R a Vcc y C a GND) sería para generar un reset por power-on, o sea que al encender quede unos milisegundos en bajo y después suba, evitando estados indeterminados al inicio. Eso lo entiendo y tiene sentido como mejora.

Ahora, lo que me genera duda es: aun teniendo el reset fijo en alto, el 555 debería disparar igual cuando el pin 2 cae por debajo de 1/3 Vcc. Y en mi caso no dispara nunca, ni siquiera forzando el pin 2 a masa (más allá de que ahí parece que cae la alimentación).

O sea, puede ser que esté faltando un reset por power-on más prolijo, pero eso no explicaría que el circuito no responda absolutamente nada al trigger.
1771615266297.png
 
Por lo visto no esta entendiendo bien como funciona la cosa, una pata del capacitor esta a la resistencia de pullup y al mismo tiempo esa misma pata al pin 2, el otro extremo del capacitor queda en el aire cuando se abre el interruptor.
Saca el chip y pone a masa el pin 2, y fijate si se sigue apagando todo, tenes algo muy mal armado o quemaste el 555
Creo que ahí hay una confusión con cómo está conectado realmente.


En mi circuito no queda el capacitor “en el aire” cuando se abre el interruptor.


La conexión es así:


  • R2 (10k) va de Vcc al pin 2 (pull-up).
  • Una pata del capacitor va también al pin 2.
  • La otra pata del capacitor va al switch.
  • El switch, cuando cierra, conecta ese punto a masa.

O sea, el nodo del pin 2 tiene:


  • Pull-up a Vcc (R2).
  • El capacitor hacia el switch.
  • El switch hacia masa cuando cierra.

Cuando el switch está abierto, el pin 2 queda en alto por la R2. El capacitor no queda “flotando” sin referencia, porque un extremo está en el nodo del pin 2 (que está referenciado a Vcc por la resistencia). No es que esté aislado completamente.


Cuando el switch cierra, ese extremo del capacitor va a masa y se genera el flanco negativo en el pin 2. Después el capacitor se carga a través de la R2 hacia Vcc.


Cuando el switch vuelve a abrir, el capacitor puede descargarse nuevamente a través de la misma R2, porque el nodo del pin 2 está referenciado a Vcc. O sea, sí hay un camino resistivo definido.


Por eso, según el esquema, el diferenciador está armado de la forma clásica para generar un pulso negativo por flanco.


Además, más allá de eso, el problema principal que tengo no es que haga un ciclo y después no repita. No dispara nunca desde el principio. Y lo más raro es que forzando el pin 2 a masa se cae toda la tensión y se apagan los LEDs, cosa que no tiene relación directa con el capacitor.


Por eso me parece que el problema está en algo más básico del armado o en cómo está referenciada la masa, no tanto en el concepto del diferenciador.


Si ven algo puntual en esa conexión que yo esté interpretando mal, lo reviso sin problema, pero según el diagrama no debería quedar ningún nodo flotando.
Tu problema no está en el reset, asi esta bien, pero no puede pasar que al poner el pin 2 a masa se apague todo.
Claro, coincido con eso.


Justamente por eso no estaba convencido con lo del reset. El pin 4 lo tengo fijo a Vcc, como indica el diagrama , así que por ese lado no debería haber problema.


Y sí, lo que más me preocupa es exactamente eso: no es normal que al poner el pin 2 a masa se apague todo. El pin 2 es una entrada de alta impedancia, no debería consumir corriente como para tirar abajo la alimentación ni afectar el LED de power.


Si al tocarlo a masa se caen los LEDs, entonces claramente hay algo más grave:


  • O el pin 2 no está realmente donde creo que está.
  • O hay una pista mal hecha.
  • O el pin 1 (GND del 555) no está bien referenciado.
  • O hay un corto que solo se manifiesta cuando bajo ese nodo.

Porque eléctricamente, bajar el pin 2 a 0V debería simplemente disparar el monoestable, no colapsar la fuente.
 
Cuando el switch cierra, ese extremo del capacitor va a masa y se genera el flanco negativo en el pin 2. Después el capacitor se carga a través de la R2 hacia Vcc.
Ultima respuesta si seguimos asi, una vez que el capacitor se cargó, no genera mas ningún flanco negativo porque ya está cargado y nada lo descargó, se necesita poner en corto o una resistencia entre sus patas para que eso ocurra, si al levantar el switch la pata queda en el aire, tiene el mismo potencial que la otra pata que esta al pullup, y asi se queda indefinidamente, si cerras el switch con el capacitor cargado, no pasa nada, no hay caida de tensión en el pin 2 del 555 porque el capacitor no toma carga, ya la tiene.
 
Ultima respuesta si seguimos asi, una vez que el capacitor se cargó, no genera mas ningún flanco negativo porque ya está cargado y nada lo descargó, se necesita poner en corto o una resistencia entre sus patas para que eso ocurra, si al levantar el switch la pata queda en el aire, tiene el mismo potencial que la otra pata que esta al pullup, y asi se queda indefinidamen el switch con el capacitor cargado, no pasa nada, no hay caida de tensión en el pin 2 del 555 porque el
Ultima respuesta si seguimos asi, una vez que el capacitor se cargó, no genera mas ningún flanco negativo porque ya está cargado y nada lo descargó, se necesita poner en corto o una resistencia entre sus patas para que eso ocurra, si al levantar el switch la pata queda en el aire, tiene el mismo potencial que la otra pata que esta al pullup, y asi se queda indefinidamente, si cerras el switch con el capacitor cargado, no pasa nada, no hay caida de tensión en el pin 2 del 555 porque el capacitor no toma carga, ya la tiene.
ahhhhh osea solo lo pongo una resistencia en el capacitor y ya estaria?
 
Gracias por la info,ese articulo es sobre el 555 en monoestble one-shot pero en este caso no me seria de utilidad, vuelvo a repetir como deberia de funcionar, activo 555 pasa el tiempo y aunque quedo activo el switch no corre infinitamente el tiempo, pasa el tiempo corta y tengo que dejar de pulsar el switch volverlo a pulsar y ahi recien volveria a funcionar, el articulo esta explicado de forma exelente pero como dice en el paso 5 "Si fuerza la entrada del temporizador a permanecer baja después del tiempo de espera, la salida permanecerá alta incluso aunque el temporizador haya finalizado. Tan pronto como se elimine este terreno, el temporizador se agotará." entonces aunque es un articulo interesante no me es de utilidad para la aplicacion que le quiero dar yo
ya probe el 555 por fuera, anda, ahora voy a sacar el capacitor 104 el que va con la resistencia de 10k y deveria de funcionar normal el monoestable, ahi vuelvo, y perdona si soy duro de entender, gracias por explicarme.
bueno sobre esto: saque el 104 probe ahora el led que indica la salida del pin 3 ya no se prende solo pero no fue por el capacitor 104 sino por un error mio de soldadura, ahora apreto el switch prende el led y se apaga onda un pulsador normal no hace de timer y el led de indicador de corto sigue igual, revise todas las pistar para ver si habia algo salido o mal soldado, y nada, y pensaras "se quemo el 555" lo cambie 3 veces porque le puse soquet entonces es mas facil cambiarlo y hace lo mismo actua como un pulsador ya nose lo voy a hacer devuelta porque ademas la placa esta fea y ademas no funciona:)
Gracias por la info,ese articulo es sobre el 555 en monoestble one-shot pero en este caso no me seria de utilidad, vuelvo a repetir como deberia de funcionar, activo 555 pasa el tiempo y aunque quedo activo el switch no corre infinitamente el tiempo, pasa el tiempo corta y tengo que dejar de pulsar el switch volverlo a pulsar y ahi recien volveria a funcionar, el articulo esta explicado de forma exelente pero como dice en el paso 5 "Si fuerza la entrada del temporizador a permanecer baja después del tiempo de espera, la salida permanecerá alta incluso aunque el temporizador haya finalizado. Tan pronto como se elimine este terreno, el temporizador se agotará." entonces aunque es un articulo interesante no me es de utilidad para la aplicacion que le quiero dar yo

bueno sobre esto: saque el 104 probe ahora el led que indica la salida del pin 3 ya no se prende solo pero no fue por el capacitor 104 sino por un error mio de soldadura, ahora apreto el switch prende el led y se apaga onda un pulsador normal no hace de timer y el led de indicador de corto sigue igual, revise todas las pistar para ver si habia algo salido o mal soldado, y nada, y pensaras "se quemo el 555" lo cambie 3 veces porque le puse soquet entonces es mas facil cambiarlo y hace lo mismo actua como un pulsador ya nose lo voy a hacer devuelta porque ademas la placa esta fea y ademas no funciona:)
bueno creo que encontre la solucion
diganme si me equivoco
 
Última edición:
Atrás
Arriba