Banner publicitario de PCBWay

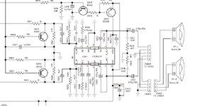
Reemplazo integrado TA 8227

Hola: tengo que reparar un Radio - CD Noblex portatil que tiene todas sus funciones bien Cd - Cassette - radio AM FM pero no sale sonido por los parlantes. Revise todo lo que pude dentro de mis conocimientos y llegue a la conclusion que podria estar dañado el integrado de audio TA 8227, pero como no lo puedo conseguir, por lo cual queria saber si alguien me puede indicar si tiene algun reemplazo, a ver si lo consigo y se soluciona el tema. Muchas gracias.- ...
 
Hay similares pero no reemplazos pin a pin
podes utilazar el TDA7377 por ejemplo haciendo una plaquetita para el mismo, también tenes el TDA7379,TDA7386,TDA7388.TDA7384, TDA7385 y muchos más
Bajate las hojas de datos y fijate cual se adecua mas a tus necesidades y cual es más fácil de conseguir
 
Primero revisa los condensadores de los pines 5 y 8 , estos suelen malograrse y el integrado no amplifica. Si no tienes capacimetro cambialos. Como te dijeron no tiene reemplazo directo, por lo que si no lo encuentras tendras que hacerle una adaptacion como el TA8207 (es de la misma fabrica pero en forma de peine) o lo mas populares como el TEA2025 y KA2206.
 
Hola: los capacitores los probe todos no encontre ninguno malo, lo unico que logre es que puenteando con una resistencia de bajo valor 2,5 Ohm entre pin 12 (+) de fuente y pin 11 o pin 2 salida de audio se escucha con un volumen muy bajo pero que se regula con el control de volumen. Si este dato sirve para que orienten un poco mas a ver si puedo solucionar el tema sin cambiar el integrado. Muchas gracias.-
 
Es facil de determinar si el integrado esta dañado, mides el voltage en los pines 2 y 11 con respecto a tierra, esta debe ser casi la mitad del voltage de la fuente. Si supera por mas de dos voltios esta mal tu integrado. Otra cosa que se malogran son los condensadores de desacoplo entre los pines de salida (2,11) y los parlantes.
 
Perdón veo que me equivoque con el CI en cuestión y si hay un reemplazo pin por de ese, fijate si podes conseguir el TA7282 que es compatible pin a pin con el TA8227
 
Hola: me voy a controlar esas tensiones, pero lo que no puedo encontar es el datasheet del TA7282 para sacarme la curiosidad, hay 7283,7281 pero ese no lo veo aparte los que encuentro son tipo peine. Muchas gracias
 
Atrás
Arriba