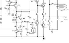
Hola amigos, tengo este amplificador con lámpara en serie todo el rato por que cuando lo enciendo con el altavoz puesto, el rele no se activa y hace como una especie de corto, cuando lo conecto sin altavoz o hago un puente en bornes del condensador C14 (en paralelo con RL1A) el rele se pone en marcha y el amplificador empieza a funcionar sin cortos durante un corto tiempo, cuando subo volumen y demando consumo, se vuelve a poner otra vez en corto, os dejo el esquema a ver si me podéis echar una mano.


Adjuntos
Última edición por un moderador: