Hola a todos, hace mucho tiempo que estuve por aquí, no recuerdo si me presenté o no, vivo en Euskadi –España y tengo algunos conocimientos de electricidad y electrónica, pero con grandes lagunas, por ejemplo los triacs y su control…
Tengo que encender una lámpara halógena de 1000 Watios a 220VAC,
La posibilidad de que se funda la lámpara es mucho mayor al encender, pues está fría, que cuando ya está caliente,
Por eso necesitaría recibir el voltaje paulatinamente para que se caliente despacio y así minimizar la probabilidad de que se funda.
Ese aumento paulatino de Voltaje al encender debe operar automáticamente y de modo autónomo, pues nadie puede estar presente para mover un potenciómetro.
Pienso que con un Triac comandado por un driver podría conseguir ese encendido lento, de un par de minutos.
Nunca he trabajado con triacs y desconozco que circuito se puede montar
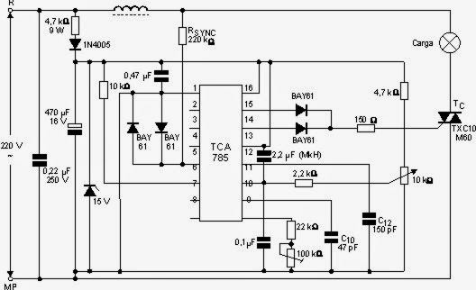
Suponía que habría circuitos estandar ya diseñados que sirvieran, he mirado por Internet y lo poco que encontré estaba diseñado con circuitos integrados de control de triac ya obsoletos y fuera de mercado.
Me podríais ayudar con un circuito que comande un triac de encendido lento de modo automático y que sea factible montarlo?
Gracias y un saludo desde Euskadi
Tengo que encender una lámpara halógena de 1000 Watios a 220VAC,
La posibilidad de que se funda la lámpara es mucho mayor al encender, pues está fría, que cuando ya está caliente,
Por eso necesitaría recibir el voltaje paulatinamente para que se caliente despacio y así minimizar la probabilidad de que se funda.
Ese aumento paulatino de Voltaje al encender debe operar automáticamente y de modo autónomo, pues nadie puede estar presente para mover un potenciómetro.
Pienso que con un Triac comandado por un driver podría conseguir ese encendido lento, de un par de minutos.
Nunca he trabajado con triacs y desconozco que circuito se puede montar
Suponía que habría circuitos estandar ya diseñados que sirvieran, he mirado por Internet y lo poco que encontré estaba diseñado con circuitos integrados de control de triac ya obsoletos y fuera de mercado.
Me podríais ayudar con un circuito que comande un triac de encendido lento de modo automático y que sea factible montarlo?
Gracias y un saludo desde Euskadi

