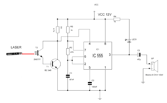
Hola a todos. Estoy intentando hacer una especie de campo de tiro, a modo de juego, mediante electrónica. Y en principio he pensado en hacer una serie de blancos con fototransistores y en el armamento usar emisores laser. La idea es que cuando se presione el disparador del "arma" esta emita un pulso de laser hacia los blancos, y que estos una vez reciban la señal generen una señal reconocible por un arduino. Mi idea es la de usar fototransistores, y lentes plano-convexas (con el fin de concentrar el haz en el fototransistor y ampliar el área del blanco, si no acertar a un fototransistor es muy difícil). He estado mirando componentes y he encontrado tanto emisores laser de una determinada longitud de onda como transistores con la mayor sensibilidad a dicha longitud de onda de la luz. Pero no se como diseñar el sensor, es decir, como genero una señal reconocible por arduino. Por mi cabeza ha pasado el usar un operacional en modo comparador o incluso un 555. Pero sinceramente, no se como hacerlo muy bien.
Les agradecería la ayuda y consejos.
Un saludo y gracias.
PD: mis conocimientos de electrónica son muy básicos, estoy cursando un Grado Superior, pero apenas hemos hecho nada práctico aparte de montar circuitos sencillos y usar el osciloscopio.
Edito: los componentes que he mirado son estos:
Diodo láser Optek OPV302, 3-Pines, 860Nm, 1.5mW, Máximo de 2,2 V | RS Components (rs-online.com)
BPW76A | Fototransistor Vishay infrarrojo, Luz Visible, Montaje en orificio pasante TO-18 | RS Components (rs-online.com)
Diodo láser Optek OPV332, 2-Pines, 860Nm, 1.5mW, Máximo de 2,2 V | RS Components (rs-online.com)
Les agradecería la ayuda y consejos.
Un saludo y gracias.
PD: mis conocimientos de electrónica son muy básicos, estoy cursando un Grado Superior, pero apenas hemos hecho nada práctico aparte de montar circuitos sencillos y usar el osciloscopio.
Edito: los componentes que he mirado son estos:
Diodo láser Optek OPV302, 3-Pines, 860Nm, 1.5mW, Máximo de 2,2 V | RS Components (rs-online.com)
BPW76A | Fototransistor Vishay infrarrojo, Luz Visible, Montaje en orificio pasante TO-18 | RS Components (rs-online.com)
Diodo láser Optek OPV332, 2-Pines, 860Nm, 1.5mW, Máximo de 2,2 V | RS Components (rs-online.com)
Última edición:

