Banner publicitario de PCBWay

Inversor de 12 o 24Vdc a 120 o 220Vac autorregulado

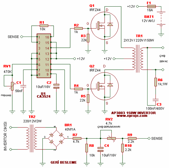
El siguiente inversor se puede adaptar en voltages de entrada, salida y potencia de salida en función del transformador que se use.
Para potencias superiores a 300W continuos solo hay que poner más MOSFET en paralelo.
El circuito puede manejar un transformador sin toma central, para ello se debe configurar un puente en H full-bridge que el oscilador es capaz de manejar a la perfección.
Asi pues este mismo circuito puede manejar voltajes de entrada desde 12 hasta 32V para mas voltios hay que poner otro tipo de mosfet.
Puede ajustarse perfectamente el voltaje de salida en funcion del trafo, y ajustarlo en un punto exacto con el potenciometro de 10K.
Con el potenciomentro de 100K podemos ajustar la frecuencia de salida desde unos 40Hz hasta los 70Hz aprox con la ayuda de un frecuencimetro u osciloscopio.
El circuito compensa la caida de voltaje en la salida en menos de 1 segundo cuando se conecta una carga. Para tiempos de respuesta mas rapida se puede jugar con el valor del condensador de 3.3uF.
El circuito es muy eficiente, solo consume unos 250 mA sin carga conectada (usando trafo de 500VA).
Tener en cuenta que la salida es onda modificada y esto puede traer algunos inconvenientes en ciertos aparatos que se alimenten directamente de 220V sin transformador, pero por lo general el 90% de los aparatos probados trabajan bien, luces, motores y todo tipo de fuentes de alimentación.
Tener en cuenta también que en el caso de usar potencias de mas de 300W continuos, al circuito se le debe añadir un termostato que salte para enfriar los mosfets con un ventilador.
Desde mi punto de vista el inversor mas sencillo y barato para montar en casa.
 

Adjuntos

  • INVERTER.jpg
    INVERTER.jpg
    112.7 KB · Visitas: 625
muy interesante el proyecto, este circuito podría servir para manejar una carga de 400 w con batería de 12 v de carro para obtener una salida de 120 V

Porsupuesto.

En el esquema del circuito se puede comprobar que se utilizan dos transformadores, el principal y otro mas pequeño de muy poca potencia, que sirve para reducir el alto voltaje a 12 voltios de nuevo, tomando una muestra proporcional de tal manera que el integrado pueda balancear el voltaje de salida, lo hace acortando o prolongando el tiempo de encendido de los mosfet.

Así pues, en tu caso, necesitas un transformador principal de 120V a 12V (o viceversa) con toma intermedia que soporte 400W/12V = 33,33 Amperios en el bobinado mas grueso. Comprueba el grosor de los cables, que deduzco que deberá ser de 3mm al menos.
Recuerda que para potencias superiores a 300W debes poner un ventilador de estos de PC silencioso para enfriar el inversor (con o sin termostato), lo puedes conectar a los 12v.

El trafo lo puedes reciclar de un SAI o UPS viejo (sistema de alimentación ininterrumpida)

Si el transformador que tienes es de 12V a 120V pero no tiene toma intermedia, es decir, solo dos bobinas, una el primario y otra el secundario. Entonces necesitas configurar un puente en H full bridge con 4 mosfets (buscar en google). Para manejar el puente en H tenemos ambas señales despues de ambas resistencias de 100 ohm, (ver diagrama).

Observar que el integrado SG3524 deja siempre un intervalo de tiempo en que ningun mosfet conduce (death time) entonces este circuito es capaz de manejar perfectamente un puente en half o full bridge, y consigo, casi cualquier tipo de transformador sólo cambiando la configuración de los mosfet.

Si el transfomador tiene toma intermedia, esto facilita las cosas y sólo necesitamos 2 mosfets que aguanten el amperaje que vamos a consumir. Si no la tiene, se usa un puente en H, si es necesario publicaré el circuito con puente en H mas adelante.
 
Última edición:
el 7808 esa parte,no me cierra,
solo le falta el cargador de batería y relé o sistema de auto encendido
así queda automático
!Hola a todos , estoi de pleno acuerdo con Don Lemur ! , eso porque tengo dudas cuanto a la tensión de VGS ON de los dos transistores MosFet si esa es realmente suficiente para lo correcto cerriamento del canal Dreno y Supridouro (RDS ON) :D:D:D:D
Att,
Daniel Lopes.
 
!Hola a todos , estoi de pleno acuerdo con Don Lemur ! , eso porque tengo dudas cuanto a la tensión de VGS ON de los dos transistores MosFet si esa es realmente suficiente para lo correcto cerriamento del canal Dreno y Supridouro (RDS ON) :D:D:D:D
Att,
Daniel Lopes.

Los IRFZ44 van bien para baterias de 12V de plomo-acido, AGM, gel, etc.

Los 8V que salen del 7808 caen directamente sobre la puerta de los mosfet con una onda cuadrada desde 0V a 8V, a mi me trabajan perfectamente, el máximo voltaje de entrada testeado es de 15V con el inversor configurado tal cual esta el diagrama.

Decir que con solo dos transistores, en las pruebas, el inversor ha movido esto sin sufrir daños:

(con trafo reciclado de SAI de 500VA y dos IRFZ44)

- un microondas de 800W durante 30seg
- Un taladro de 600W durante varios minutos, sierras de calar, lijadoras etc.
- Una batidora de cocina de 750W muchas veces ya
- Un deshumidificador de 300W no funciono, no conseguia arrancar.
- El circuito de alumbrado de una vivienda entera perfectamente
- Todo tipo de ventiladores, sin problema
- Todo tipo de cargadores, fuentes ATX, adaptadores, ordenadores, televisores y todo tipo de aparatos que se alimentan a traves de transformador.
- El motor de una dremel funcionaba un tanto extraño a bajas revoluciones

Los mosfet no se calientan mucho porque en teoria no disipan potencia, pero tienen una pequeña resistencia que a mas amperaje se hace mas notable y asi empiezan a disipar, pero en general con un gran disipador y si es necesiario un pequeño ventilador, trabajan perfectamente.

Los BC337 + SG3524 deberían ir directamente a los 12 V (y)

La razon de usar aqui el 7808 es para que las fluctuaciones de voltaje de la bateria de una instalación solar no influyan de manera alguna en las señales que les llegan a los mosfet.

El voltaje de la bateria puede tener grandes variaciones por ejemplo al conectar un taladro al inversor y arrancarlo, el voltaje de la bateria puede caer hasta los 10V estando cargada, esas variaciones las filtra aqui el 7808 para que no afecten al oscilador ni a los mosfets
 
Última edición:
Ummmm , tanto el integrado cómo los transistores pueden soportar unos 40 V.

Por otro lado , mayor voltaje de disparo en los gates mejoraría la situación , bajo voltaje empeora la cosa y recalienta innecesariamente los mosfets. Y no habría variaciones en las tensiones de salida

A lo sumo podrias protejer con un zener o varistor de 40 V y un diódo invertido la parte de bajo voltaje (≈12V)

;) Hacé la prueba
 
Ummmm , tanto el integrado cómo los transistores pueden soportar unos 40 V.

Por otro lado , mayor voltaje de disparo en los gates mejoraría la situación , bajo voltaje empeora la cosa y recalienta innecesariamente los mosfets. Y no habría variaciones en las tensiones de salida

A lo sumo podrias protejer con un zener o varistor de 40 V y un diódo invertido la parte de bajo voltaje (≈12V)

;) Hacé la prueba

Estoy de acuerdo contigo y quitando el 7808 funcionaria perfectamente.
De todas formas ya lo tengo montado asi.

En defensa del 7808 diré que,
proteje al oscilador de las consecuencias que pueda tener las variaciones de voltaje de bateria,
protejería al circuito contra la inversión de polaridad? esto no lo e probado.

En contra,
la resistencia de RDS ON es algo mayor a 8V que a 12V eso conlleva mayor disipación

Asi pues dejo al juicio de cada uno si usarlo o no
 
Estoy de acuerdo contigo y quitando el 7808 funcionaria perfectamente.
De todas formas ya lo tengo montado asi.

En defensa del 7808 diré que,
proteje al oscilador de las consecuencias que pueda tener las variaciones de voltaje de bateria,
protejería al circuito contra la inversión de polaridad? esto no lo e probado.

En contra,
la resistencia de RDS ON es algo mayor a 8V que a 12V eso conlleva mayor disipación

Asi pues dejo al juicio de cada uno si usarlo o no

Descurpe caro Don rubenkku , pero NO hay como tener una tensión de 8 Voltios en los gates de los transistores MosFet una ves que esa tensión es fornida por los transistores BC337 que estan armados en la configuración "seguidor de tensión " asi lo maximo teorico que pudemos tener es 7,3 Voltios (hay que restar lo VBE del transistor :cool: :cool:).
Att,
Daniel Lopes.
 
Última edición:
Descurpe caro Don rubenkku , pero NO hay como tener una tensión de 8 Voltios en los gates de los transistores MosFet una ves que esa tensión es fornida por los transistores BC337 que estan armados en la configuración "seguidor de tensión " asi lo maximo teorico que pudemos tener es 7,3 Voltios (hay que restar lo VBE del transistor :cool: :cool:).
Att,
Daniel Lopes.

Gracias por la aclaración Sr Daniel Lopes,

Ahora me estais haciendo dudar entre todos, segun se argumenta, la puerta del mosfet deberia polarizarse con los 12v directos de la bateria. Una razón es reducir la resistencia entre drenador surtidor al minimo. Yo estoy trabajando con el inversor polarizando los mosfet a 7,3V y me va bien. Pero veo acertado considerar que alimentar los mosfet con 7,3 es un problema de diseño, sería mejor 12V.

Una salución aqui seria conectar los colectores de los transistores NPN no a los 8V si no a la batería, dejando el 7808 tal cual esta.
 
la hoja de datos del sg muestra esto
dice que el voltaje mínimo de funcionamiento es de 8 volt
el mismo ic ya los tiene adentro a los transistores,
pero no tiene una hoja de aplicación,de todos modos yo le conectaría con dos r de 47 hom directamente a los gates y una r de 10k a negativo/chasis
algo asi (no de 1k como esta en el este esquema )

pwm-12vdc-220vac-150w-invertor-semalar-circuits.gif
 
Última edición:
Gracias por la aclaración Sr Daniel Lopes,

Ahora me estais haciendo dudar entre todos, segun se argumenta, la puerta del mosfet deberia polarizarse con los 12v directos de la bateria. Una razón es reducir la resistencia entre drenador surtidor al minimo. Yo estoy trabajando con el inversor polarizando los mosfet a 7,3V y me va bien. Pero veo acertado considerar que alimentar los mosfet con 7,3 es un problema de diseño, sería mejor 12V.

Una salución aqui seria conectar los colectores de los transistores NPN no a los 8V si no a la batería, dejando el 7808 tal cual esta.
Bueno , mismo que ustedes conecte los colectores de los transistores BC337 la tensión disponible en los emisores será sienpre la tensión de base minus 0,7 Voltios (VBE del transistor) :cool: :cool:.
Asi la salida aun es aumentar aun mas la alimentación del CI "3524".
La idea de reduzir aun mas la resistencia entre Dreno y Surtidor cuando ese estas cerriado es mejorar la dissipación de lo transistor MosFet (reduzir lo cuanto possible esa) reduzindo su calientamento y mejorando lo rendimento del inversor :cool: :cool:.
Una sugerencia es alimentar lo CI "3524" con 12 Voltios y enpleyar un driver en configuración "Toten Pole" ( PNP + NPN).
Att,
Daniel Lopes.
 
Y tiene razón el Lemur , el SG3524 maneja directamente los Mosfets , podrias mejorar muchisimo el diseño eliminando el regulador y los transistores drivers BC337
 
Pantallazo.jpg



hay están los dos transistores internos
ademas en las potencias de autos que usan ese ic les ponen r de 100Ω en gate
y hasta 4 irfz44/34 por rama ,
todo a 12 volt
 
Última edición:
Ver el archivo adjunto 138504



hay están los dos transistores internos
ademas en las potencias de autos que usan ese ic les ponen r de 100Ω
y hasta 4 irfz44/34 por rama ,
todo a 12 volt
Bueno por ahora mirando internamente a lo circuito del CI 3524 concluo que tenemos en realidad 6,6 Voltios maximos en los Gates dels transistores MosFet , eso porque debemos sumar los VBEs de los transistores internos a lo CI mas de los transistores externos (BC337) :eek:
Att,
Daniel Lopes.
 
Última edición:
De acuerdo me habéis convencido voy a reconfigurar el circuito.

Ya tenia hecho el pcb, que publicaré mas adelante para todo aquel que quiera replicar esta maravillosa y útil herramienta que es el inversor.

En cuanto tenga hechos y testeados los cambios que proponéis, subire todas las fotos, capturas de osciloscopio y el pcb.
 
Atrás
Arriba