Buenos días quería comunidad.
Soy de Argentina y soy un apasionado obsesivo de la música y todo lo relacionado con ella. Y entre esas cosas existe los dispositivos de sonido e iluminación,los cuales requieren mantenimiento y o reparación y eso me ha llevado a lo largo de los años a interesarme en la electronica .
Se que se preguntarán porque pongo una luz retro en este foro. Bueno primero por si protocolo de comunicación y programación y segundo por la cantidad de motores (12) que forman este sistema de 4 scaner de dj.
Primero que nada estoy hablando de 4 scaner Magnet ( ind Argentina de los años 80) quiero resaltar que uno solo de ellos , el cual actualmente funciona como madre tiene una conección tipo BM9 , no asi el resto , los cuales si tienen una pequeña plaqueta electrónica pero es diferente. Dejaré una foto de cada cosa que menciono. Es decir ,sin conectar el resto de scaner a la madre estos no tienen reacción audiorítmica.
Entre ellos se conectan con un cable plug mono y así copian el movimiento de la madre. La cual si funciona por si sola de modo audiorítmico.
Todos tienen los cables de la plaqueta cortados y están los motores puntiados de manera que a la primer señal audiorítmica se dispara todo , es decir por ejemplo giran todos los motores para un mismo lado y descansan en el mismo lugar siempre. Mientras el disco de gira funciona continuamente. Es decir que no hay sincronizacion entre los 4 la única sincronizacion es que todos se activan al mismo tiempo. Pero después no coinciden en color de luz , conos, ni dirección del espejo . Pero he visto videos de la misma marca de scaner que todos ellos funcionan sincronizados como cabezales moviles
Entonces la Primera pregunta, ¿ Es correcta la comunicación entre dispositivos por medio de un cable que solo tiene dos conductores? Teniendo tres motores además de la necesidad de controlar la función de posición y permanencia de la paleta de colores .... O es algún injerto ?
2° me preguntó si estos dispositivos funcionan con señal pwm ¿cuál sería la forma correcta de comunicarse con el hermano ?
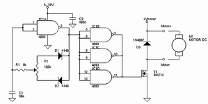
3° necesito un diagrama o manual del reparador de cualquier scaner similar. Para chequear como y con que voltajes se debería alimentar cada motor
4°si alguien tuvo o tiene algunos de estos dispositivos vintage me encantaría que me explique cómo se programa.
Soy de Argentina y soy un apasionado obsesivo de la música y todo lo relacionado con ella. Y entre esas cosas existe los dispositivos de sonido e iluminación,los cuales requieren mantenimiento y o reparación y eso me ha llevado a lo largo de los años a interesarme en la electronica .
Se que se preguntarán porque pongo una luz retro en este foro. Bueno primero por si protocolo de comunicación y programación y segundo por la cantidad de motores (12) que forman este sistema de 4 scaner de dj.
Primero que nada estoy hablando de 4 scaner Magnet ( ind Argentina de los años 80) quiero resaltar que uno solo de ellos , el cual actualmente funciona como madre tiene una conección tipo BM9 , no asi el resto , los cuales si tienen una pequeña plaqueta electrónica pero es diferente. Dejaré una foto de cada cosa que menciono. Es decir ,sin conectar el resto de scaner a la madre estos no tienen reacción audiorítmica.
Entre ellos se conectan con un cable plug mono y así copian el movimiento de la madre. La cual si funciona por si sola de modo audiorítmico.
Todos tienen los cables de la plaqueta cortados y están los motores puntiados de manera que a la primer señal audiorítmica se dispara todo , es decir por ejemplo giran todos los motores para un mismo lado y descansan en el mismo lugar siempre. Mientras el disco de gira funciona continuamente. Es decir que no hay sincronizacion entre los 4 la única sincronizacion es que todos se activan al mismo tiempo. Pero después no coinciden en color de luz , conos, ni dirección del espejo . Pero he visto videos de la misma marca de scaner que todos ellos funcionan sincronizados como cabezales moviles
Entonces la Primera pregunta, ¿ Es correcta la comunicación entre dispositivos por medio de un cable que solo tiene dos conductores? Teniendo tres motores además de la necesidad de controlar la función de posición y permanencia de la paleta de colores .... O es algún injerto ?
2° me preguntó si estos dispositivos funcionan con señal pwm ¿cuál sería la forma correcta de comunicarse con el hermano ?
3° necesito un diagrama o manual del reparador de cualquier scaner similar. Para chequear como y con que voltajes se debería alimentar cada motor
4°si alguien tuvo o tiene algunos de estos dispositivos vintage me encantaría que me explique cómo se programa.














